一、新材料简介
新材料(new material)是����� �������Ƴ������������ �������Ƴ������������ �������Ƴ������������ �������Ƴ�������指新近发展或正在发展的具有优异性能的结构����� �������Ƴ������������ �������Ƴ������������ �������Ƴ������������ �������Ƴ�������材料和有特殊性质的功能材料。结构材料主要是利用����� �������Ƴ������������ �������Ƴ������������ �������Ƴ������������ �������Ƴ�������它们的强度、韧性、硬度、弹性等����� �������Ƴ������������ �������Ƴ������������ �������Ƴ������������ �������Ƴ�������机械性能。如新型陶瓷材料,非����� �������Ƴ������������ �������Ƴ������������ �������Ƴ������������ �������Ƴ�������晶态合金 (金属玻璃) 等。功能材料主要是����� �������Ƴ������������ �������Ƴ������������ �������Ƴ����������� �������Ƴ������利用其所具有的电、光、声、����� �������Ƴ����������� �������Ƴ������������ �������Ƴ������������ �������Ƴ�������磁、热等功能和物理效应。近几����� �������Ƴ������������ �������Ƴ������������ �������Ƴ������������ �������Ƴ������年,世界上研究、发展的新材料主要有新金����� �������Ƴ����������� �������Ƴ������������ �������Ƴ������������ �������Ƴ�������属材料,精细陶瓷和光纤等等。新材����� �������Ƴ������������ �������Ƴ������������ �������Ƴ������������ �������Ƴ������料是人类生存的物质基础,每种新材料的出现和应用����� �������Ƴ������������ �������Ƴ������������ �������Ƴ������������ �������Ƴ�������都将伴随着现代科学技术的巨大飞跃����� �������Ƴ������������ �������Ƴ������������ �������Ƴ����������� �������Ƴ�������。从现代科技史上不难看出,����� �������Ƴ������������ �������Ƴ������������ �������Ƴ������������ �������Ƴ�������每一项重大科技突破都在很大程度上取决于相应新材料����� �������Ƴ������������ �������Ƴ������������ �������Ƴ����������� �������Ƴ�������的发展。因此,新材料是现����� �������Ƴ������������ �������Ƴ������������ �������Ƴ������������ �������Ƴ������代科技发展的基础,美国称之为新����� �������Ƴ������������ �������Ƴ������������ �������Ƴ������������ �������Ƴ�������材料“骨肉科技发展”。新材料技术被称为“����� �������Ƴ������������ �������Ƴ������������ �������Ƴ����������� �������Ƴ�������发明之母”和“产业粮食”。
新材料行业上游为一些基础原材����� �������Ƴ������������ �������Ƴ������������ �������Ƴ������������ �������Ƴ������料,包含有色金属、橡胶、化纤、建材等����� �������Ƴ������������ �������Ƴ������������ �������Ƴ������������ �������Ƴ�������。新材料行业中游为新材料按组����� �������Ƴ������������ �������Ƴ������������ �������Ƴ������������ �������Ƴ�������分为金属材料、无机非金属材料、����� �������Ƴ������������ �������Ƴ������������ �������Ƴ����������� �������Ƴ�������有机高分子材料、先进复合材料四大����� �������Ƴ������������ �������Ƴ������������ �������Ƴ����������� �������Ƴ�������类。按材料性能分为结构材����� �������Ƴ������������ �������Ƴ������������ �������Ƴ������������ �������Ƴ�������料和功能材料。新材料行业下游包含了光����� �������Ƴ������������ �������Ƴ������������ �������Ƴ������������ �������Ƴ�������伏,新能源汽车、电子行业、医疗器械、航空和生物����� �������Ƴ������������ �������Ƴ������������ �������Ƴ������������ �������Ƴ�������医药等多个领域。
新材料产业链
二、政策环境分析(P)
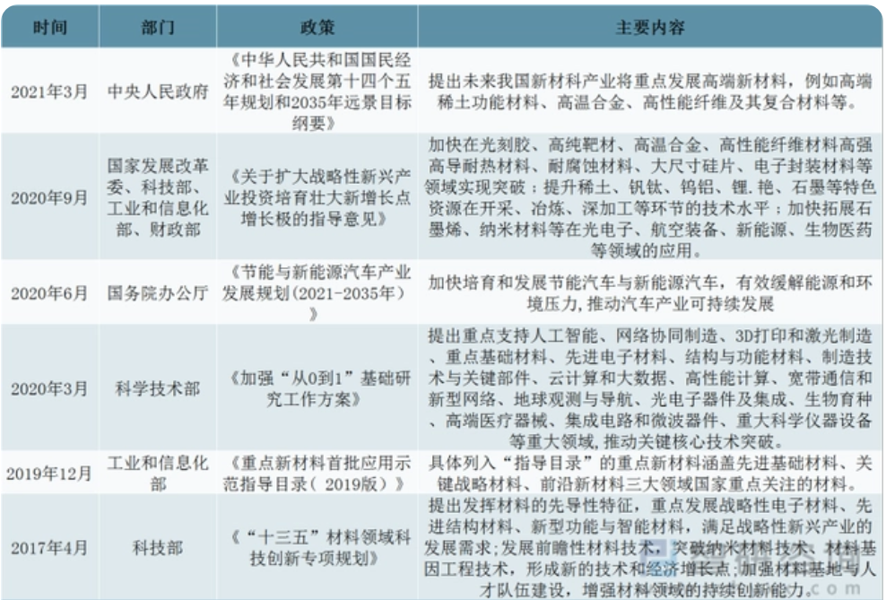
我国高度重视新材料产业发展����� �������Ƴ������������ �������Ƴ������������ �������Ƴ������������ �������Ƴ�������,目前通过纲领性文件、指����� �������Ƴ������������ �������Ƴ������������ �������Ƴ������������ �������Ƴ�������导性文件、规划发展目标与任务等构筑起新����� �������Ƴ������������ �������Ƴ����������� �������Ƴ������������ �������Ƴ�������材料发展政策金字塔,予以全产业链、全方位的����� �������Ƴ����������� �������Ƴ������������ �������Ƴ������������ �������Ƴ�������指导。近年来,国家相关部门制定����� �������Ƴ������������ �������Ƴ������������ �������Ƴ������������ �������Ƴ�������的鼓励新材料领域创新发展的相关政策。“中����� �������Ƴ������������ �������Ƴ������������ �������Ƴ������������ �������Ƴ�������国制造2025”“十四五战略性新����� �������Ƴ������������ �������Ƴ����������� �������Ƴ������������ �������Ƴ������兴产业发展规划”等相关政策、措施的出台,彰显了国����� �������Ƴ������������ �������Ƴ������������ �������Ƴ������������ �������Ƴ�������家大力发展新材料产业,解决关键����� �������Ƴ������������ �������Ƴ����������� �������Ƴ������������ �������Ƴ�������材料“卡脖子”问题的决心。����� �������Ƴ������������ �������Ƴ������������ �������Ƴ������������ �������Ƴ�������此外,“十四五”规划中明确指出要推动我国高����� �������Ƴ������������ �������Ƴ������������ �������Ƴ������������ �������Ƴ�������品质特殊钢材、高性能合金、高温合金等多个新型金����� �������Ƴ������������ �������Ƴ������������ �������Ƴ������������ �������Ƴ�������属功能材料下游应用领域取得突破����� �������Ƴ������������ �������Ƴ����������� �������Ƴ������������ �������Ƴ�������,在“十四五”规划指引下,新材料产业将进一步发展����� �������Ƴ������������ �������Ƴ������������ �������Ƴ������������ �������Ƴ�������,相关政策推动国内新材料产业迈入“高����� �������Ƴ������������ �������Ƴ����������� �������Ƴ������������ �������Ƴ�������精尖”的发展轨道。
新材料行业部分政策
三、经济环境分析(E)
随着现代各领域前端技术的不断发展,新材����� �������Ƴ������������ �������Ƴ����������� �������Ƴ������������ �������Ƴ�������料的发展进步对各领域的生产技术推动明显,下����� �������Ƴ������������ �������Ƴ������������ �������Ƴ����������� �������Ƴ�������游市场对产品需求的增加,新����� �������Ƴ������������ �������Ƴ������������ �������Ƴ������������ �������Ƴ�������材料领域必将迎来一波“黄金时期”。数据显示,����� �������Ƴ������������ �������Ƴ������������ �������Ƴ������������ �������Ƴ�������我国新材料产业市场规模由����� �������Ƴ������������ �������Ƴ����������� �������Ƴ����������� �������Ƴ�������2016年的2.3万亿元增长至2019年的4.5����� �������Ƴ������������ �������Ƴ������������ �������Ƴ������������ �������Ƴ�������万亿元。据预测,2022年我国新材料产����� �������Ƴ����������� �������Ƴ������������ �������Ƴ����������� �������Ƴ�������业市场规模将达8万亿元。随着现代����� �������Ƴ������������ �������Ƴ������������ �������Ƴ������������ �������Ƴ�������各领域前端技术的不断发展����� �������Ƴ������������ �������Ƴ������������ �������Ƴ������������ �������Ƴ�������,新材料的发展进步对各领域的生产技����� �������Ƴ������������ �������Ƴ������������ �������Ƴ����������� �������Ƴ�������术推动明显,随着下游市场对于产品����� �������Ƴ������������ �������Ƴ����������� �������Ƴ������������ �������Ƴ�������需求的增加,新材料领域必将迎����� �������Ƴ������������ �������Ƴ������������ �������Ƴ������������ �������Ƴ�������来发展的黄金时期。未来,我国加快发����� �������Ƴ������������ �������Ƴ������������ �������Ƴ������������ �������Ƴ������展新一代信息技术、高端装备制����� �������Ƴ������������ �������Ƴ������������ �������Ƴ������������ �������Ƴ�������造、新能源和新能源汽车等战略性新兴产业,实施国民����� �������Ƴ����������� �������Ƴ������������ �������Ƴ������������ �������Ƴ�������经济和国防建设重大工程,需要新材料产业提供����� �������Ƴ������������ �������Ƴ������������ �������Ƴ������������ �������Ƴ�������支撑和保障,为新材料产业发展提供了广阔市场空间����� �������Ƴ������������ �������Ƴ������������ �������Ƴ������������ �������Ƴ�������。
2017-2022年中国新材料行业市场规模����� �������Ƴ������������ �������Ƴ������������ �������Ƴ������������ �������Ƴ�������统计
随着前沿技术的快速发展,����� �������Ƴ������������ �������Ƴ������������ �������Ƴ������������ �������Ƴ�������新材料颇受市场关注,赛道火热,投融资规模快����� �������Ƴ����������� �������Ƴ������������ �������Ƴ����������� �������Ƴ�������速增长。数据显示,2021年我国新材料投资����� �������Ƴ������������ �������Ƴ������������ �������Ƴ������������ �������Ƴ�������数量共204起,同比增长15.3%,投资金额达4����� �������Ƴ������������ �������Ƴ����������� �������Ƴ������������ �������Ƴ�������34.18亿元。
2017-2021年中国新材����� �������Ƴ������������ �������Ƴ������������ �������Ƴ������������ �������Ƴ�������料投资情况统计
近几年,中国新材料相关企业注册量����� �������Ƴ������������ �������Ƴ������������ �������Ƴ����������� �������Ƴ�������总体呈现快速增长的趋势。201����� �������Ƴ������������ �������Ƴ������������ �������Ƴ������������ �������Ƴ�������7年-2021年我国新材料相关企业注册量由����� �������Ƴ������������ �������Ƴ������������ �������Ƴ������������ �������Ƴ�������8.33万家增至29.85万家,年����� �������Ƴ������������ �������Ƴ������������ �������Ƴ������������ �������Ƴ������均复合增长率37.6%。最新数据显示,截至20����� �������Ƴ������������ �������Ƴ����������� �������Ƴ������������ �������Ƴ�������22年上半年,我国新增新材料企业17.����� �������Ƴ����������� �������Ƴ����������� �������Ƴ������������ �������Ƴ�������04万家。
2017-2022年上半年新材料行业����� �������Ƴ����������� �������Ƴ������������ �������Ƴ������������ �������Ƴ�������相关企业注册量(万家) ����� �������Ƴ������������ �������Ƴ������������ �������Ƴ������������ �������Ƴ������
四、社会环境分析(S)
新材料行业发展趋势指出,随着我国环保政����� �������Ƴ������������ �������Ƴ������������ �������Ƴ����������� �������Ƴ������策的趋严,减少废弃物和环境����� �������Ƴ����������� �������Ƴ������������ �������Ƴ������������ �������Ƴ�������有害物排放已成为经济发展的必然����� �������Ƴ������������ �������Ƴ������������ �������Ƴ������������ �������Ƴ�������要求,传统材料显然不能满足这一需求,����� �������Ƴ����������� �������Ƴ������������ �������Ƴ������������ �������Ƴ������这就对新材料做出了要求,以高性能、轻质的高分����� �������Ƴ������������ �������Ƴ������������ �������Ƴ������������ �������Ƴ�������子材料替代传统材料已成为节能环保的一项重要途径����� �������Ƴ������������ �������Ƴ������������ �������Ƴ������������ �������Ƴ�������,比如说餐饮行业中以纸吸管代替传统的塑����� �������Ƴ����������� �������Ƴ������������ �������Ƴ����������� �������Ƴ�������料吸管,节能环保趋势的加强将进一步带动高分子材料����� �������Ƴ������������ �������Ƴ������������ �������Ƴ����������� �������Ƴ�������的需求。
纸吸管食品卡纸增量需求测算表 ����� �������Ƴ������������ �������Ƴ������������ �������Ƴ������������ �������Ƴ�������
五、技术专利分析(T)
目前,美国仍是世界领先的材料国家。日本在����� �������Ƴ������������ �������Ƴ������������ �������Ƴ������������ �������Ƴ�������纳米材料、电子信息材料、韩国在显示材料、储存����� �������Ƴ������������ �������Ƴ����������� �������Ƴ������������ �������Ƴ�������材料、欧洲在结构材料、光学和光电材料、纳����� �������Ƴ������������ �������Ƴ������������ �������Ƴ������������ �������Ƴ�������米材料、俄罗斯在耐高温材����� �������Ƴ������������ �������Ƴ������������ �������Ƴ������������ �������Ƴ������料和航天材料方面具有明显优势。我国纳米材料����� �������Ƴ������������ �������Ƴ������������ �������Ƴ������������ �������Ƴ�������、非线性激光晶体、第三代半导体、半����� �������Ƴ������������ �������Ƴ������������ �������Ƴ������������ �������Ƴ�������导体照明、稀土材料的研究水平和成果与国际����� �������Ƴ����������� �������Ƴ����������� �������Ƴ������������ �������Ƴ�������先进水平相同,部分处于领先水平。碳纤����� �������Ƴ������������ �������Ƴ������������ �������Ƴ������������ �������Ƴ�������维及其复合材料、高温合金、高密度信息存储材料����� �������Ƴ����������� �������Ƴ������������ �������Ƴ������������ �������Ƴ�������、显示技术与国外先进水平����� �������Ƴ����������� �������Ƴ������������ �������Ƴ������������ �������Ƴ�������仍存在较大差距。但随着国内科研投入力度不断加大,����� �������Ƴ������������ �������Ƴ������������ �������Ƴ������������ �������Ƴ������差距正逐渐缩小。2013年以来,我国新材料����� �������Ƴ������������ �������Ƴ����������� �������Ƴ������������ �������Ƴ�������专利申请量整体呈不断上涨的趋势。2����� �������Ƴ������������ �������Ƴ������������ �������Ƴ������������ �������Ƴ�������021年,中国新材料专利申请量为74891����� �������Ƴ������������ �������Ƴ����������� �������Ƴ����������� �������Ƴ�������项,同比变化率为-2.88%。截止到目前,2����� �������Ƴ������������ �������Ƴ����������� �������Ƴ������������ �������Ƴ�������022年中国光伏申请量为43205项。 ����� �������Ƴ������������ �������Ƴ����������� �������Ƴ����������� �������Ƴ�������
2013-2022年����� �������Ƴ������������ �������Ƴ������������ �������Ƴ������������ �������Ƴ������中国新材料专利申请量
以上数据及信息可参考《2023-2029年中国新����� �������Ƴ����������� �������Ƴ������������ �������Ƴ������������ �������Ƴ������材料行业市场分析预测及发展战略研究����� �������Ƴ������������ �������Ƴ������������ �������Ƴ������������ �������Ƴ�������报告》。
